NumPy 指数分布

指数分布(Exponential Distribution)

指数分布用于描述直至下一个事件(例如失败/成功等)发生的时间。

它有两个参数:

  • scale - 速率的倒数(参见泊松分布中的 lam )默认为 1.0。
  • size - 返回数组的形状。

实例

抽取一个具有 2.0 比例和 2x3 大小的指数分布样本:

from numpy import random

x = random.exponential(scale=2, size=(2, 3))

print(x)

亲自试一试

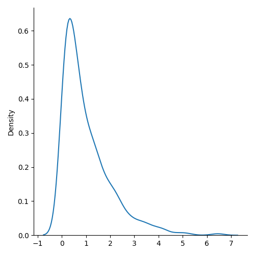
指数分布的可视化

实例

from numpy import random
import matplotlib.pyplot as plt
import seaborn as sns

sns.displot(random.exponential(size=1000), kind="kde")

plt.show()

亲自试一试

结果

泊松与指数分布之间的关系

泊松分布处理在一段时间内某事件发生的次数,而指数分布处理这些事件之间的时间间隔。